欢迎您访问齐齐哈尔工程学院财务处!
首页
部门概况
财务处职能
财务处定位
新闻动态
信息公开
规章制度
业务流程
差旅费报销流程
现金支付
财务处档案借阅
财务预留印鉴专用
下载服务
财务信息门户
学生缴费平台
首页
部门概况
财务处职能
财务处定位
新闻动态
信息公开
规章制度
业务流程
差旅费报销流程
现金支付
财务处档案借阅
财务预留印鉴专用
下载服务
规章制度
规章制度
当前位置:
首页
->
规章制度
->
正文
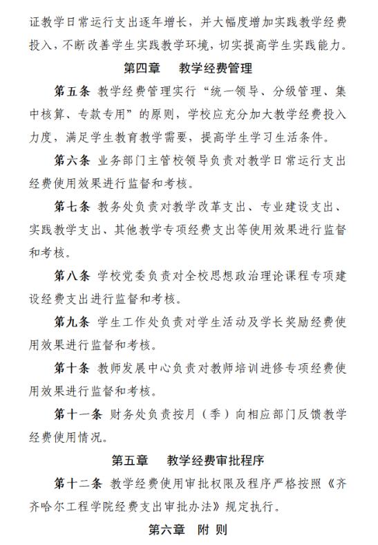
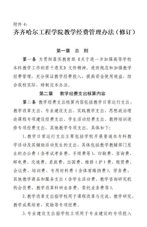
齐齐哈尔工程学院教学经费管理办法(修订)
发布日期:2021-01-04
作者:
浏览量:
信息来源:
摄影:
上一条:
齐齐哈尔工程学院教科研经费使用管理办法(修订)